No Sulphur, No Copper, No Grid!
Forty years of efficiency-obsessed supply chain design created a civilisation that hangs on a 21-mile strait. Craig Tindale maps twelve orders of what happens next.
Greetings, friends!
An Australian entrepreneur named Craig Tindale published something last month that I shared with everyone on my team and then read again. It’s called Systemic Risk: A 12-Order Cascading Analysis of a Zero-Flow Strait of Hormuz Closure. The title is dry. The analysis is not. I encourage you to read the original in full. What I want to do here is walk you through what I think are the most important parts and explain what it means for how we’re thinking about the world.
The central premise is this: we spent the last four decades engineering maximum efficiency into global supply chains. In doing so, we created maximum fragility. Just-in-time logistics. Zero redundancy. Single points of failure nested inside other single points of failure. Tindale maps exactly what that fragility looks like when one of those points fails. Not just oil prices. The whole architecture, unravelling in sequence.
The World’s Narrowest Hinge
The Strait of Hormuz is 21 miles wide at its narrowest point. Through that strip of water, roughly 20 million barrels per day of crude oil and petroleum products passed in the first half of 2025...over 20% of global liquid consumption and close to one-quarter of all seaborne oil trade. Running alongside that is LNG. Qatar is the world’s second-largest LNG exporter. Essentially all of its exports transit Hormuz. That’s about 20% of global LNG trade flowing through a single corridor with no practical alternative.
Saudi Arabia and the UAE have pipelines that can bypass the Strait. Under optimal conditions, those pipelines together might redirect 3.5 to 5.5 million bpd. The structural deficit between that figure and the 20-million-bpd flowing through Hormuz is not a rounding error. It’s the number governments are trying not to say out loud.
When the Strait closed this year following the US-Israel strikes on Iran, P&I war risk insurance was cancelled inside 72 hours. VLCCs sat idle. Brent spiked. And everyone scrambled for bypass routes...that cannot bypass what needs bypassing.
Most of the commentary stayed on that level. Oil prices, inflation risk, central bank response. One or two orders deep. Tindale goes twelve.
Twelve Orders, No Emergency Exits
Order 1 is the part the consensus models. A 17.5 million bpd structural deficit inside two weeks. Oil prices spike. War risk insurance gone. Every energy trader on earth has a view on this. Most of them have a view on nothing else.
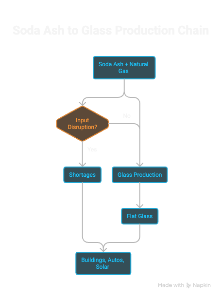
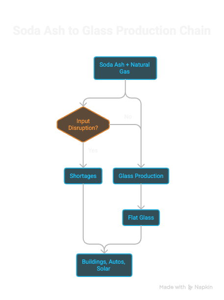
Order 2 is where it gets interesting. Sour crude from the Gulf is the primary global source of by-product sulphur. Qatar’s Ras Laffan facility alone produces 10,000 tonnes of liquid sulphur per day. Remove that from the market and you’ve eliminated roughly 8% of global seaborne sulphur supply in one go. Sulphur is not the stuff of investment theses. Most investors couldn’t tell you what it’s used for. Which is exactly why Order 3 matters.
Order 3: Sulphur is the feedstock for sulphuric acid. And sulphuric acid is how you extract copper from the Democratic Republic of Congo and Zambia...through hydrometallurgical SX-EW and HPAL processes. The DRC alone imports over 500,000 tonnes of sulphur annually. When seaborne supply vanishes, force majeures get declared across the Copperbelt. The DRC and Zambia produce roughly one-sixth of global copper and over 70% of global cobalt...both via acid-dependent extraction. Spot acid prices in the Copperbelt breach $700/tonne. Chile’s Codelco faces contagion as global acid merchants divert what little remains.
Read that again. Three orders in, the oil shock is now a copper crisis.
Order 4: The copper deficit collides with something that was already broken before the conflict started. Siemens Energy’s order backlog sits at €146 billion. Large Power Transformer lead times have stretched from 50 weeks to 120-210 weeks under normal conditions. The ultimate constraint is Grain-Oriented Electrical Steel...a US functional monopoly through Cleveland-Cliffs, with multi-year qualification cycles and $500-$700 million in capex required to scale. And transformer insulation curing is a chemical process. No executive order from Washington accelerates the curing of insulation. Not even close. The grid hardware crisis, which was already a problem, is now catastrophic.
Order 5 is the one that should make every AI investor uncomfortable. Taiwan imports between 95% and 97% of its energy. Qatar supplies roughly a third of the island’s LNG. Taiwan’s statutory LNG reserve: eleven days. TSMC alone accounts for close to 10% of Taiwan’s total electricity consumption. When Taipower’s grid goes into rationing mode under energy stress, voltage sags violate the SEMI F47 tolerances that TSMC’s fabs require...historically causing tens of thousands of scrapped wafers per incident. ABF substrate lead times are 28 weeks before you even factor in the power disruption. The entire AI chip supply chain, the one underpinning every data centre build-out narrative currently running on Wall Street, sits eleven days from the edge.
Order 6: Silicon supply constraints collide with transformer unavailability, which freezes gigawatt-scale AI expansion. The US grid interconnection queue holds 2,600 GW of backlogged projects. Northern Virginia...the data centre capital of the world...faces seven-year wait times under current transformer procurement conditions. Without large power transformers and switchgear, hyperscaler commercial operation dates are fiction. Billions locked in sterile real estate and dormant silicon.
The central myth of the last decade is that digital civilisation floats above heavy industry. That the cloud is exempt from the physics of copper, sulphur, transformers, voltage stability, and LNG. Tindale extinguishes that myth across six paragraphs. Compute rests on copper. Copper rests on sulphuric acid. Sulphuric acid rests on sour crude. And sour crude transits a 21-mile strait controlled by a country we just attacked.
What Nobody Wants to Say Out Loud
Order 10 is where this stops being an investment thesis and becomes a political event.
Roughly 40-50% of internationally traded nitrogen fertiliser originates from or transits the Gulf. One full harvest cycle is enough time to translate a supply disruption into structural food insecurity across North Africa and South Asia. Egypt runs on IMF life support and LNG from the region. Turkey’s 10-year yields were already above 31% before this started. CDS spreads breach 600 basis points as FX reserves drain and governments run out of road. The result: rationed power, collapsing food security, mass unrest at scale.
Tindale’s terminal stopping rule is that beyond Order 12, the framework stops functioning as linear analysis. Copper starvation halts transformer production. Transformer shortages suffocate grid expansion. Grid starvation starves the power required for advanced smelting and mining...a self-consuming industrial death spiral. Prices stop being discovered through markets and start being dictated by state decree, export bans, and strategic hoarding.
The system, he concludes, can no longer be modelled as a supply chain shock. It must be understood as the permanent bureaucracy of geopolitical total war.
What This Means for the Portfolio
We’ve been positioned in energy, copper, hard assets, and emerging markets with commodity exposure for some time now. The thesis has never changed: the world spent 20 years underpricing physical production and overpricing digital narrative. The premium for resilience...for real energy infrastructure, real commodity production capacity, real grid-critical materials...was priced at zero. It’s not priced at zero anymore. And the Tindale cascade explains precisely why.
Crude producers, energy services companies, copper miners operating ore bodies that are not acid-dependent, fertiliser feedstock companies...these are no longer just cyclical recovery plays. They are strategic assets in a world that is now, visibly, reorganising around resource security. When the US government starts building a $12 billion strategic cobalt stockpile under “Project Vault,” they’re telling you something. Not subtly.
The cascade also hands us something specific on the short side of the trade. The hyperscalers are committing hundreds of billions in AI data centre capex that requires copper, large power transformers, stable grid connections, and uninterrupted silicon supply...all of which are now compromised supply chains running through the same physical chokepoints. AI capex projections that looked aggressive six months ago now look disconnected from physical reality. Transformer lead times of 120-210 weeks alone make the build-out timelines fictional.
We’ve been saying the AI narrative was priced for perfection. The cascade shows you what imperfect actually looks like.
For the specific names we’re positioned in across energy, copper, and the commodity infrastructure plays most directly exposed to this thesis, those are covered in the Insider Service. You can see the full portfolio and how we’re sizing these positions at capitalistexploits.at.
Read Tindale’s full analysis. Share it with anyone who manages capital or makes decisions about supply chains. It deserves far more traction than it’s getting.
Nothing here is investment advice. This is what we think and what we own. Do your own research.
If You’ve been reading for free. Here’s what you’re missing.
Every issue, paid Insider members get The Big 5…five deep-value, asymmetric investment opportunities hand-picked by fund managers who have their own money on the line.
Not hypothetical. Not recycled Wall Street consensus. The real ideas…the ones that have minimal downside and explosive upside…that we keep for the people who are serious about this.
Free content shows you where the fire is. The Insider tells you exactly how to position before everyone else smells the smoke.
No spam. No fluff. Get the Insider Newsletter twice a month, when it matters.



![[Section Divider Image] [Section Divider Image]](https://substackcdn.com/image/fetch/$s_!VdNy!,w_1456,c_limit,f_auto,q_auto:good,fl_progressive:steep/https%3A%2F%2Fsubstack-post-media.s3.amazonaws.com%2Fpublic%2Fimages%2Fb4d00917-3573-4893-9ce6-42523a801b81_1320x50.webp)


![[Section Divider Image] [Section Divider Image]](https://substackcdn.com/image/fetch/$s_!iDeM!,w_1456,c_limit,f_auto,q_auto:good,fl_progressive:steep/https%3A%2F%2Fsubstack-post-media.s3.amazonaws.com%2Fpublic%2Fimages%2F0327466f-75c2-4871-83f4-4bda648f663c_1320x50.webp)

![[Section Divider Image] [Section Divider Image]](https://substackcdn.com/image/fetch/$s_!z30K!,w_1456,c_limit,f_auto,q_auto:good,fl_progressive:steep/https%3A%2F%2Fsubstack-post-media.s3.amazonaws.com%2Fpublic%2Fimages%2F2d9c7984-3afc-4ed4-a48c-0b2278f3306d_1320x50.webp)

![[Section Divider Image] [Section Divider Image]](https://substackcdn.com/image/fetch/$s_!uPbu!,w_1456,c_limit,f_auto,q_auto:good,fl_progressive:steep/https%3A%2F%2Fsubstack-post-media.s3.amazonaws.com%2Fpublic%2Fimages%2F3dd3a511-126a-4011-b475-fed1f0fcdbc4_1320x50.webp)

![[Section Divider Image] [Section Divider Image]](https://substackcdn.com/image/fetch/$s_!YbJ5!,w_1456,c_limit,f_auto,q_auto:good,fl_progressive:steep/https%3A%2F%2Fsubstack-post-media.s3.amazonaws.com%2Fpublic%2Fimages%2F4fe26b21-3eeb-417c-8d74-e421887431b1_1320x50.webp)

![[Section Divider Image] [Section Divider Image]](https://substackcdn.com/image/fetch/$s_!6jPr!,w_1456,c_limit,f_auto,q_auto:good,fl_progressive:steep/https%3A%2F%2Fsubstack-post-media.s3.amazonaws.com%2Fpublic%2Fimages%2F88bc62c2-f99d-40ce-ad31-128073496ae6_1320x50.webp)

![[Section Divider Image] [Section Divider Image]](https://substackcdn.com/image/fetch/$s_!HJPi!,w_1456,c_limit,f_auto,q_auto:good,fl_progressive:steep/https%3A%2F%2Fsubstack-post-media.s3.amazonaws.com%2Fpublic%2Fimages%2F1a8baa40-7a5c-4c83-aae8-8a4bee5d6839_1320x50.webp)

![[Section Divider Image] [Section Divider Image]](https://substackcdn.com/image/fetch/$s_!LhXv!,w_1456,c_limit,f_auto,q_auto:good,fl_progressive:steep/https%3A%2F%2Fsubstack-post-media.s3.amazonaws.com%2Fpublic%2Fimages%2F66ae4bf8-d78d-4418-a510-c6a7176ee027_1320x50.webp)

![[Section Divider Image] [Section Divider Image]](https://substackcdn.com/image/fetch/$s_!y4iX!,w_1456,c_limit,f_auto,q_auto:good,fl_progressive:steep/https%3A%2F%2Fsubstack-post-media.s3.amazonaws.com%2Fpublic%2Fimages%2Fee3cf6a3-2475-4931-91de-f1ed8e3db20c_1320x50.webp)

![[Section Divider Image] [Section Divider Image]](https://substackcdn.com/image/fetch/$s_!jv63!,w_1456,c_limit,f_auto,q_auto:good,fl_progressive:steep/https%3A%2F%2Fsubstack-post-media.s3.amazonaws.com%2Fpublic%2Fimages%2F334ada07-4eef-4a72-bcc6-0ce5e7f3d80c_1320x50.webp)

![[Section Divider Image] [Section Divider Image]](https://substackcdn.com/image/fetch/$s_!VPwd!,w_1456,c_limit,f_auto,q_auto:good,fl_progressive:steep/https%3A%2F%2Fsubstack-post-media.s3.amazonaws.com%2Fpublic%2Fimages%2Ff4c84f93-41ab-4843-8fc7-c1425335e430_1320x50.webp)



Electro refining , chloride leaching and bio leaching are all cheaper alternatives to sulphuric acid to extract silver from copper
The new Kamoa-kakula smelter has an acid plant, should generate 700,000t of high strength sulphuric acid per year.